
【摘要】【福建B卷】2019年初三中考考前最后一卷:歷史!更多中考信息可關(guān)注閩州教育中考資訊專欄。









成人高考報名中……
閩州教育溫馨提示:其實(shí)最好的技巧就是學(xué)生們平時要多練題型,培養(yǎng)自己的答題習(xí)慣,大家如有學(xué)習(xí)上的問題可以咨詢我們的專業(yè)老師為您解答哦,想學(xué)習(xí)更多的答題技巧,請關(guān)注閩州教育。
報名電話:185-5969-5373(微信號) 羅老師
報名地址:閩州教育學(xué)歷教育學(xué)習(xí)中心
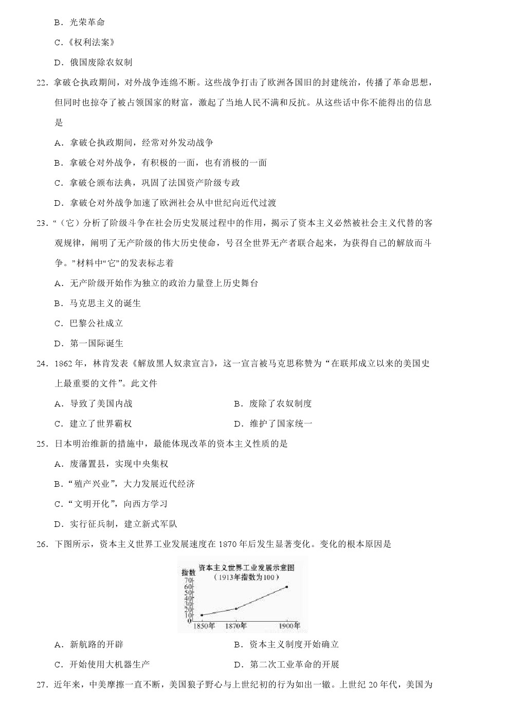
招生網(wǎng)址:www.nhanhay.cn